El objetivo del presente artículo es presentar el proceso general que se lleva dentro de la organización para el área de ventas.
VENTAS
Los parámetros base de este módulo, así como los datos utilizados en los formatos del ciclo provienen de diferentes módulos como son Gestión, Finanzas, Socios de negocio e inventarios. Siendo el modulo de Gestión donde se realiza la parametrización específica del módulo de ventas.
SOCIOS DE NEGOCIO
CÓDIGOS DE SOCIOS DE NEGOCIO
Establece que la codificación de los Socios de Negocio para clientes será anteponer la letra C o L (Leads, para los prospectos) y un número correlativo o en un caso especial el NIT o RFC, por ejemplo:
| Tipo de SN | Letra | Correlativo | Código del SN |
| Cliente | C | ######## | C######## |
| Lead/Cliente | L | ######## | L######## |
GRUPO
Es requerido crear los grupos de socios de negocios. Dichos grupos clasificarán el catálogo de socios de negocios (Por ejemplo; Clientes, Clientes Corporativos, Clientes Mayoristas, etc.)
- Clientes
- Corporativos
- Mayoristas
DIRECCIONES
Existen dos tipos de direcciones para un cliente, la dirección de facturación, en la cual se colocan todos los datos de la dirección fiscal del cliente y las direcciones de destinatario, en las cuales se registran las direcciones de las diferentes “sucursales” que tiene el cliente.
La recomendación es utilizar el ID: FISCAL para la dirección de facturación o Pago a: y ID: DESTINO para la dirección de entrega de mercadería o Destino. * Ambas direcciones deberán ser obligatorias.
El usuario correspondiente deberá colocar el nombre de la dirección en los documentos de marketing dentro de la pestaña logística.
CONDICIONES DE PAGO
Establece los siguientes días de vencimiento (Días de crédito) que le proporcionará a sus clientes.
Las siguientes condiciones son sugerencias:
- Contado
- 8 Días
- 15 Días
- 30 Días
- 60 Días
- 90 Días
- 120 Días
- Contra entrega
- Orden de Compra 30 Días
- Orden de Compra 15 Días
LISTAS DE PRECIOS
En este campo se podrá seleccionar la lista de precios correspondiente a este Socio de Negocios.
PROPIEDADES
SAP Business One cuenta hasta con 64 propiedades que puede ocupar para una clasificación extra de sus clientes. Ideal para agrupar Socios de negocios en otras clasificaciones, estas propiedades se pueden utilizar en conjunto con la programación de SBO_SP_TransactionNotification.
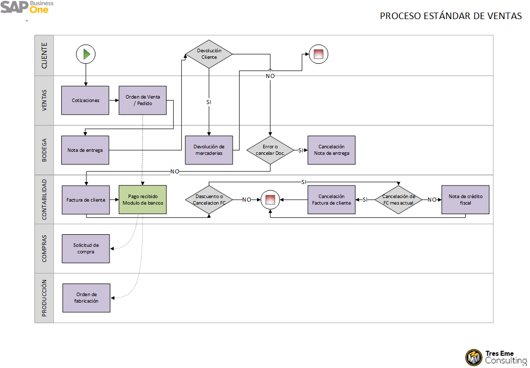
PROCESO DE VENTA ESTÁNDAR
El proceso de ventas cambia de la emisión de una oferta de ventas de mercancías a la venta de mercancías (y servicio) a la entrega de mercancías y la facturación de las mercancías a los clientes. Cada paso incluye un documento, tal como un pedido de cliente o factura de deudores. SAP Business One mueve toda la información relevante de un documento al siguiente en el flujo de documentos. Se pueden adaptar los pasos de acuerdo con las necesidades y los procesos empresariales.
Prerrequisitos
Para evitar problemas durante la creación de documentos en etapas posteriores del proceso de ventas, antes de comenzar a crear los documentos de venta, asegúrese de que los siguientes datos clave estén correctamente actualizados:
- Datos maestros de socios de negocios, especialmente la dirección de facturación y envío, condiciones de pago y parámetros de reclamaciones
- Datos maestros de artículo
Proceso de registro de ventas en SAP Business One
El proceso de ventas en SAP Business One incluye la creación de los siguientes documentos:
- Oferta de ventas: / Cotización Antes de realizar el pedido, los clientes con frecuencia requieren una oferta de ventas para revisar en la empresa. Se la puede crear como una propuesta de sus mercancías y servicios para un cliente actual o potencial. No da lugar a ninguna contabilización que modifique cantidades o valores en la gestión de inventario o la contabilidad. Se genera a los clientes o a los Leads (Prospectos).
- Pedido de cliente / Pedido: Un pedido de cliente es un compromiso por parte del cliente de comprar un producto o servicio. El documento es importante para la planificación de la producción, creación de pedidos y programación de recursos. Este documento genera inventario comprometido, además en este proceso es necesario convertir al Lead (prospecto) a Cliente. Ningún pedido deberá estar a nombre de un Lead.
- Entrega: Se crea una nota de entrega para indicar el envío de las mercancías.
- Factura de deudores / Factura de clientes : Después de haber entregado las mercancías o suministrado los servicios, facture al cliente mediante una factura de deudores. Con este documento, solicite el pago a su cliente y registre el ingreso en la cuenta de pérdidas y ganancias.
- Factura de Reserva de Clientes: Se puede generar una factura de reserva de clientes, antes de entregar las mercancías. Con este documento, solicite el pago a su cliente y registre el ingreso en la cuenta de pérdidas y ganancias.

DEFINICIÓN DEL PROCESO DE VENTAS
1. OFERTA DE VENTA
Para registrar la Oferta de Venta (Cotización) se utilizará la opción del módulo de Ventas > Oferta de Venta.
El documento de Oferta de Venta (Cotización) servirá para registrar la cotización que se haya elaborado a cada Cliente o Lead (Prospecto). En este se deberán capturar los artículos con sus precios y cantidades, este documento puede ser elaborado aun cuando no se tenga suficiente stock del artículo en el almacén ya que no realiza ningún movimiento al inventario.
NOTA: La cotización se podrá modificar siempre y cuando no se haya registrado una Orden de Venta (Pedido de Cliente) basada en esta y haya completado las cantidades de la Oferta de Ventas. En el caso de que se necesite generar una nueva Oferta de Ventas (Cotización) igual a la que ya está “Cerrada” se podrá duplicar.
Es posible cancelar una oferta de venta; si la oferta de venta es cancelada el status del documento cambia a “Cancelado”.
2. ORDEN DE VENTA (Pedido)
Para registrar la Orden de Venta (Pedido) se utilizará la opción del módulo de Ventas > Orden de Venta.
La Orden de Venta es el documento que representa un compromiso del cliente para una venta. Este se dará de alta tomando como base el documento de Oferta de Venta (Cotización) del cual se copiarán los datos, incluyendo los artículos, precios, condiciones de pago, etc. Ver en la oferta de venta, el botón con la opción: Copiar a: Pedido.
Un documento operativo:
Una orden de venta, permite el anexo de documentos digitales, por ejemplo: La cotización firmada, las notas bancarias de pago, las especificaciones técnicas, etc. Y a su vez en la orden se pueden disparar (Trigger) otros procesos como documentos de aprovisionamiento: Solicitudes y ordenes de compra, Ordenes de Fabricación, etc.
Muchas COTIZACIONES (Oferta de Venta) un solo pedido (Orden de Venta)
Se pueden registrar varias órdenes de venta sobre la misma Oferta de Venta (cotización) hasta sea cubierta en su totalidad. El sistema mantendrá abierta la Oferta de Venta hasta que se hagan todos los pedidos correspondientes a esta. Ver en el Pedido, el botón con la opción: Copiar de: Oferta de venta.
Cierre de pedido (Orden de venta)
La Orden de Venta permanecerá abierta hasta que se entreguen todos los artículos solicitados en dicha orden, ya que el sistema cerrará automáticamente el documento una vez que se hayan agotado las partidas. En caso de que no se hayan entregado todos los artículos y se desee cerrar la orden, se deberá hacer manualmente por parte del usuario responsable.
Cuando se crean Ordenes de Venta, no se contabiliza ningún registro. Únicamente afecta el inventario comprometido.
3. ENTREGA
Para registrar la salida de la mercancía al cliente se hará uso del documento de Ventas > Entrega.
La Entrega se realizará en el momento que se hace la salida de mercancía hacia el cliente (Remisión), esta se dará de alta tomando como base el documento de Orden de Venta del cual se copiarán los datos, incluyendo los artículos, cantidades etc. Ver en la Nota de Entrega, el botón con la función: Copiar de: Orden de venta. En los casos especiales que requiera la facturación previa su usará una Factura de Reserva de Cliente y será desde ese documento que se copiarán los datos hacia la Nota de Entrega.
Parcialidades
Se pueden registrar Entregas parciales hasta que la Orden de Venta sea cubierta en su totalidad. En este caso se deberá capturar manualmente en el campo de cantidad el número de unidades entregadas las cuales se descontarán de la Orden de Venta hasta que sea completamente entregada.
Al momento de registrar la Entrega de la mercancía, se reducirá la existencia del almacén y será obligatorio registrar el número de lote o serie que está saliendo, sólo en caso de manejar número de lote o serie. Este movimiento emitirá la póliza contable de afectación al almacén considerando el costo que tenga el producto en ese momento y cerrará el documento de Orden de Venta (Siempre y cuando ya se hayan surtido los artículos por completo), pero NO realizará ninguna afectación de cuentas por Cobrar.
Direcciones de entrega
En la pestaña de Logística se podrá elegir la dirección de entrega, identificado con el ID: ENTREGA en caso que sea distinta de la de Facturación, ID: FISCAL, y se encuentre dada de alta en los datos maestros del socio de negocio. Estas direcciones serán obligatorias mediante la programación de un Transaction Notification.
Por ninguna razón se permitirá hacer una salida si no hay existencias suficientes en el almacén seleccionado, para poder elaborar el documento se deberá realizar previamente una Transferencia de Stock al almacén indicado.
4. DEVOLUCIÓN
Para registrar una Devolución por parte del cliente se hará uso del documento de Ventas > Devolución.
Este documento solo aplica en los casos que el cliente haya regresado mercancía antes de que registrar la factura de Cliente.
En caso que los artículos devueltos tengan número de serie o lote, el sistema mostrará las series o lotes que se capturaron en el momento de la Entrega de Mercancía y será obligatorio elegir el número que está entrando, sólo en caso de manejar Números de Serie o Lotes.
Se pueden registrar Devoluciones parciales o totales tomando como base el documento de Entrega de Mercancía siempre y cuando este NO esté cerrado. El documento de Devolución no activará nuevamente el de Entrega de Mercancía.
5. FACTURA DE ANTICIPO
Para registrar la Factura de Anticipo se hará uso del documento de Ventas > Factura de Anticipo.
En caso que se negocie una venta con pagos anticipados, se realizará la Factura de Anticipo. Este documento no afecta el Almacén.
En este caso estará asociada a una cuenta de Anticipos de Clientes que deberá ser definida en el catálogo contable y asignada a cada cliente para que se pueda registrar el documento.
Este documento lleva numeración propia, es decir, no sigue el mismo consecutivo de la Factura de Clientes común y tampoco requiere que sea Fiscal si la empresa no lo desea.
Al momento de realizar la aplicación de la Factura de Anticipo sobre una Factura común, la factura de anticipo deberá estar previamente pagada en su totalidad, el usuario deberá elegir de entre los anticipos disponibles cual aplicará en la Factura. Esta última factura contendrá los artículos vendidos originalmente.

6. FACTURA DE CLIENTES
Para registrar la Factura de Clientes se hará uso del documento de Ventas > Factura de Clientes.
Las Facturas de Clientes deberán ser elaboradas tomando como base el documento Entrega de Mercancía, o el Pedido en el caso de una Factura de Reserva de Clientes, del cual se copiará todos los artículos y las cantidades que se han surtido.
La fecha de contabilización y de documento será la del día que se está emitiendo la Factura de Clientes (fecha que se tomará para registrar la póliza contable) y el vencimiento se calculará con base esta fecha considerando los días de crédito que se tengan pactados con el cliente.
La fecha de vencimiento será calculada con base a las condiciones de pago que tenga asociados el cliente.
Se presentará en pantalla de la Factura el nombre de Lote del artículo que se esté facturando, dicho campo podrá ser visualizado en un formato de impresión.
Gastos adicionales
Se podrán agregar a la Factura de Clientes otros gastos que se generen por la entrega de la mercancía y cobrarlos en el mismo documento. Los Gastos Adicionales que se darán de alta son los siguientes:
- Servicio de Entrega
La factura es el único documento obligatorio en el proceso de ventas. Se puede crear una factura sin crear los otros tres documentos de antemano.
Por motivos legales, no es posible eliminar entregas y facturas de deudores ni modificar cualquier dato relacionado con la contabilidad en dichos documentos si ya se introdujeron en SAP Business One.
7. NOTA DE CRÉDITO
Para cancelar la Factura de Clientes se hará uso del documento de Ventas > Nota de Crédito.
La Nota de Crédito deberá basarse en la Factura de Clientes que se desea cancelar. La cancelación hace la reversa de la factura afectando las Cuentas por Cobrar y registrando la entrada del inventario que había salido. Será necesario confirmar los números de serie o lote que entrarán al almacén, sólo en caso de manejar números de serie o lote.
8. NOTAS DE CRÉDITO POR DESCUENTO
Para hacer un descuento sobre una Factura de Clientes se hará uso del documento de Ventas > Nota de Crédito.
Se podrá realizar una nota de crédito de servicios por el importe del descuento, la cual no tiene relación directa con la Factura de Clientes, debido a que el cliente no está regresando artículos, solo se está registrando un descuento. En este documento el usuario debe seleccionar las cuentas correspondientes.
9. FACTURA DE RESERVA
Para registrar la Factura de Reserva se hará uso del documento de Ventas > Factura de Reserva.
En caso que el cliente solicite la factura aun cuando no se tenga listo el material a entregar, se podrá elaborar una Factura de Reserva, que realizará el registro de Cuentas por Cobrar, sin afectar el Almacén.
Posteriormente se deberá hacer la Entrega de Mercancía tomando como base el documento de Factura Reserva para cerrarlos.

10. FACTURA CLIENTE + PAGO
SAP Business One proporciona la transacción Factura cliente + pago para las ventas a clientes ocasionales. Solo se ocupará cuando la factura y el pago se realicen al mismo momento, de lo contrario se deberá ocupar el documento Factura de Clientes. El origen de los datos se copiará de la Nota de Entrega.
CANCELACIÓN DE DOCUMENTOS DE VENTA
SAP Business One presenta la funcionalidad de cancelar la mayoría de los documentos de ventas que generalmente desencadenan contabilizaciones.
- Se crea un documento de cancelación.
- Tanto los documentos cancelados como los documentos de cancelación se cierran de forma irreversible.
- Los documentos base que pertenecen a los documentos cancelados se reabren con saldos vencidos restaurados. Puede copiar estos documentos base en nuevos documentos.
- El sistema anula las modificaciones contables, fiscales y de inventario, causadas por el documento de cancelación, es decir, anula las modificaciones de finanzas, impuestos e inventario asociadas.
- El sistema elimina la reconciliación automática entre el documento cancelado y sus documentos base, si corresponde. Por lo tanto, se vuelven a abrir los documentos base con saldos vencidos restaurados y se pueden seguir arrastrando a documentos de destino nuevos.
Los documentos que pueden cancelarse en el módulo de ventas son:
- Entrega de mercancías
- Devolución de mercancías
- Factura de clientes
- Factura reserva.
- Nota de crédito de clientes
- Nota de cargo de clientes
Para que la cancelación de documentos funcione se debe tener en la siguiente ruta: Gestión > Inicialización del sistema > Parametrizaciones de Documento > Pestaña general lo siguiente:
- Días para permitir cancelación (Cuantos días hacia atrás va a permitir el sistema la cancelación)
- Saber si con la cancelación de facturas se abrirán los pedidos o no. (Parametrizable en la modulo Gestion > Documentos)
PROCESO DE AUTORIZACIONES
El procedimiento consiste en exigir la autorización de un gerente o de un miembro senior para generar ciertos documentos, como por ejemplo pedidos (Ordenes de Venta). El gerente define las etapas del proceso de autorización y los modelos utilizados, esto incluye lo siguiente:
- Los documentos de los empleados que deben autorizarse.
- Los empleados que pueden autorizar documentos.
- Los documentos que forman parte del proceso de autorización.
El proceso de autorización de un documento empieza cuando un empleado (creador del documento) lo añade como documento preliminar en SAP Business One. Mediante un mensaje interno, se envía una solicitud de autorización al gerente o miembro senior (autorizador) correspondiente para que autorice el documento, de acuerdo con las definiciones de SAP Business One. Estos mensajes internos respaldan el proceso de autorización, ya que informan a los creadores y a los autorizadores sobre el status del documento y sus cambios.
El proceso de autorización de un documento termina cuando el creador recibe la autorización final y añade el documento como un documento real.
Proceso en SAP Business One
- El gerente identifica los procesos de autorización necesarios para la empresa.
- Cuando se crea un documento que requiere un proceso de autorización:
- El creador recibe un mensaje que indica que se necesita autorización para poder grabar el documento como un documento real.
- El documento se graba como un documento preliminar.
- El autorizador recibe un mensaje que indica que un documento preliminar requiere autorización.
- El autorizador puede autorizar o rechazar la operación desde la ventana Resumen de mensajes/alertas al visualizar cada mensaje.
- Si el documento:
- Se autoriza, el creador recibe el mensaje correspondiente. A continuación, el creador puede convertir el documento preliminar autorizado en un documento real. Esta función también está disponible en el mensaje, donde el creador o el autorizador pueden abrir el documento subyacente y después grabarlo como un documento real.
- Se rechaza, el creador recibe el mensaje correspondiente. En este caso, el documento preliminar no puede convertirse en un documento real. El documento preliminar se puede eliminar o cancelar, pero, primero, se debe cancelar el procedimiento de autorización.
NOTA: El creador puede modificar un documento rechazado. Si el documento modificado aún está sujeto al procedimiento de autorización, la aplicación iniciará el procedimiento de autorización nuevo y los autorizadores que deben autorizar el documento recibirán un mensaje. De lo contrario, el usuario puede convertir el documento preliminar en un documento real
- Si un autorizador cancela el procedimiento de autorización en una etapa de autorización, el creador del documento recibe el mensaje correspondiente. En este caso, el documento preliminar no puede convertirse en un documento real.
- Si se ha cancelado una etapa de autorización y el procedimiento de autorización se ha reanudado posteriormente (es decir, si el paso de autorización se ha creado de nuevo), el creador del documento recibirá el mensaje correspondiente. Se pueden añadir comentarios a cada mensaje con el fin de proporcionar información adicional sobre el procedimiento de autorización.
- Existen dos informes disponibles que permiten a los usuarios autorizados supervisar y procesar todos los documentos preliminares que se encuentran sujetos a un proceso de autorización en el sistema. Uno de estos informes está dirigido principalmente al creador del documento, es decir, el Informe status de autorización y el otro al autorizador, es decir, el Informe decisión de autorización.
INFORMES DE VENTAS
Análisis de ventas: se puede identificar rápidamente los puntos débiles de su cartera de ventas y productos. Proporciona información sobre ventas basada en los siguientes criterios:
- Clientes
- Artículos
- Empleados depto. Ventas
- Una combinación de todo lo anterior
Lista de partidas abiertas: permite al usuario visualizar ventas abiertas y documentos de compras. Sólo los documentos en status Abiertoaparecen en este informe. En este informe también aparecen los documentos parcialmente copiados en documentos destino.
Pedido Atrasado: Este informe visualiza una lista de pedidos del cliente atrasados o facturas de anticipo de deudores que no se pueden enviar debido a cantidades faltantes de stock. Permite definir las prioridades y acelerar los pedidos o las órdenes de fabricación.
El informe de Pedidos retrasados se puede ejecutar diaria, semanal o mensualmente. En este informe se visualizan todos los pedidos de cliente con una cantidad pendiente según los criterios de selección indicados
Arrastrar y vincular: El menú Arrastrar y vincular es una etiqueta del menú principal de SAP Business One. Es una herramienta interactiva que se puede utilizar en paralelo para métodos de trabajo regulares. Utiliza consultas predefinidas para generar informes en el sistema, busca tanto en informes como en los datos maestros, por ejemplo, en las Cuentas de mayor e Interlocutores comerciales. La función Filtro permite filtrar informes.

